LATINO: Analisi del periodo e traduzione di " Apparizione e profezia dell'Africano (De republica, VI, 10-11) t75"

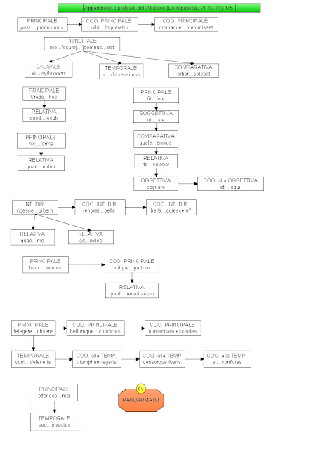
Questa è l'analisi del periodo (e forse traduzione )della versione che fa così : Post autem apparatu regio accepti sermonem in multam noctem produximus, cum senex nihil nisi de Africano loqueretur omniaque eius non facta solum, sed etiam dicta meminisset. Deinde, ut cubitum discessimus, me et de via fessum, et qui ad multam noctem vigilassem, artior quam solebat somnus complexus est. Hic mihi (credo equidem ex hoc quod eramus locuti; fit enim fere, ut cogitationes sermonesque nostri pariant aliquid in somno tale quale de Homero scribit Ennius, de quo videlicet saepissime vigilans solebat cogitare et loqui) Africanus se ostendit ea forma, quae mihi ex imagine eius quam ex ipso erat notior; quem ubi agnovi, equidem cohorrui, sed ille "Ades’inquit‘animo et omitte timorem, Scipio, et, quae dicam, trade memoriae."
"Videsne illam urbem, quae parere populo Romano coacta per me renovat pristina bella nec potest quiescere? (ostendebat autem Karthaginem de excelso et pleno stellarum illustri et claro quodam loco) ad quam tu oppugnandam nunc venis paene miles. Hanc hoc biennio consul evertes, eritque cognomen id tibi per te partum, quod habes adhuc a nobis hereditarium. Cum autem Karthaginem deleveris, triumphum egeris censorque fueris et obieris legatus Aegyptum, Syriam, Asiam, Graeciam, deligere iterum consul absens bellumque maximum conficies, Numantiam exscindes. Sed cum eris curru in Capitolium invectus, offendes rem publicam consiliis perturbatam nepotis mei."

Grazie N.G.

Nessun commento: